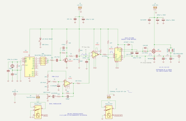
MODULADOR PWM
CON
OSCILADOR CONTROLADO A CRISTAL PARA TRANSMISOR DE AM
CIRCUITO CORREJIDO Y PROBADO
Agradezco al colega Marcelo Garcia, LU8EUH, que muy gentilmente me proporciono lo datos concretos para modificar el circuito para que pueda funcionar correctamente, ya que tenia un error enorme y fatal en el oscilador maestro.
Ahora correjido , el lo tiene funcionando muy bien!
MODULADOR CON DRIVER AISLADO MEDIANTE EL IR2110
Para modular hasta 4 Mosfets IRFP460

